返回芥末首页
韩国留学
日本留学
韩国留学
英国留学
新加坡留学
马来西亚留学
日本留学
韩国留学
英国留学
新加坡留学
马来西亚留学
注册
|
登录
韩国
日本
韩国
英国
新加坡
马来西亚
韩国留学
留学费用
留学条件
留学指南
留学服务
院校库
留韩问答
官方授权
韩国留学
留学费用
留学条件
留学指南
留学服务
院校库
留韩问答
官方授权
免韩语?庆熙大学经营大学院亚洲经营MBA中文授课|韩国留学
1525
2025-10-17 09:00:00
庆熙大学经营大学院2026年3月招生终于来啦!无需韩语成绩也能冲,中文授课课程对国际生太友好了!
专业学科:亚洲经营MBA
授课方式:用中文授课
毕业条件:修满共36学分(每科2学分制),平均学分B(2.7)以上
授课运营:2年(4学期),周中及周末班进行
学位名:经营学硕士(MBA)
亚洲经营MBA的优势
-作为亚洲最大规模的经营大学院,实现符合个性化、融·复合化、全球化的卓越教育项目及为此的韩国国内最好的教师团队
-形成国内外企业、公共机关等各领域的专家网
-向优秀学生发放奖学金
-促进Case Study以及产业现场访问考察
-为亚洲经营MBA学生提供特别管理及服务
-小组合作,运营有效的课程
-赋予经营大学院校友会正式会员资格及庆熙大学医院使用优惠
教育设计及构成
-专业学科:亚洲经营MBA
-授课方式:用中文授课 ※部分科目韩语授课,上课时会同步翻译成汉语
-毕业条件:修满共36学分(每科2学分制),平均学分B(2.7)以上
-授课运营:2年(4学期),周中及周末班进行
※硕士毕业论文申请由个人选择,第二学期需提交论文预备计划书可申请代替论文,进修论文代替科目后可以毕业
-学位名:经营学硕士(MBA)
亚洲经营中文MBA支援项目
1)韩语强化支援项目
2)学生活动支援项目
.文化体验活动
·每学期实行与教授团队的定期面谈
3)韩国就业援助项目
·企业现场体验活动
.参加就业博览会、提供就业咨询、实习机会等
4)商务网络建设
·在校生及毕业生联合论坛运营
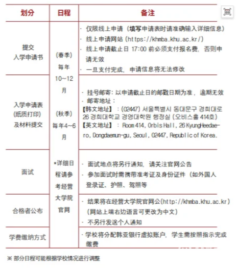
报名资格:
国内、外4年制大学(学校)毕业(预毕业)人员
(海外家庭学校教育、网络大学、成人教育等学历不予认证)
由教育部部长认可的有与上述同等资格的人员
申请者本人及父母需均为非韩国国籍的外籍人员
申请者需持有以中国语为母语的国籍,或HSK6级以上的成绩。
-
招生日程:(两批次)
春季:每年10~12月
秋季:每年4-6月
费用:
报名费:12w韩元
入学金:1,000,000韩元(仅限入学时缴纳)
学费:8,980,000韩元/学期
关于留学的问题可以随时联系芥末留学老师进行
免费咨询
哦!
非特殊说明,本文版权原作者,转载请注明出处
本文地址:
https://kr.jiemo.net/news/show-5408.html
搜索
热门标签
留学费用
费用详解
奖学金
留学学费
留学选校
大学排名
专业选择
语言学校
留学考试
托福
雅思
语言能力考试
签证申请
签证攻略
留学签证
资金证明
行前准备
行前须知
留学行李
留学手续
留学生活
留学城市
留学趣闻
留学住宿
热门攻略
·
日韩留学盘点!两个国家在留学方面的不同之处
·
韩国留学奖学金学费减免政策有哪些
·
2024QS世界大学排名发布!2024QS韩国大学排名!
·
欧美留学 VS 日本留学——优缺点对比!
·
东亚大学申请条件有哪些?(韩国留学)
相关攻略
·
高二结束后的7月,是启动韩国留学的最佳窗口:一份完整时间规划,建议收藏
·
韩国留学:DIY还是找中介?芥末留学帮你从四个维度做出理性选择
·
韩国留学跨专业读研攻略:不是随便跨,而是借力换道,芥末留学帮你找准方向
·
大专生赴韩读本科全攻略:从学历要求到插班年级|韩国留学
·
一年制硕士真的都是“水校”吗?芥末留学带你理性看待一年制硕士